Growing up fast ≠ Fast Fashion

At-A-Glance

TinyThreads is a sustainable kid’s clothing app that encourages parents to purchase and/or sell gently used kids clothing. The goal is to create a platform that is simple to use, visually appealing, and effective to promote sustainable habits and reduce waste, while at the same time offering caregivers affordable, high quality products for their children.


Tools

Product Design - User research visual design, interaction design.

My Role

Figma, Adobe suite

Timeline

April 2024- July 2024

The Solution âś…

Tiny Threads

Creating a sustainable platform that allows caregivers to sell their little one’s outgrown clothing and purchase new clothing at a significantly cheaper price- Eliminating costs, waste, and stress. With that being said, there are a few key issues that need to be solved;

  • Creating a user-friendly marketplace for used kid’s clothing.

  • Ensuring quality and good condition of second-hand clothing being sold.

  • Ease concerns of safety, privacy, and ease of transaction.

  • Create a positive, fun, and sustainable online shopping experience for families and caregivers.

The Problem ❌

Kids grow up too fast.

Environmental waste is at an all-time high, with one of its main contributors being the fashion industry. As children continue to outgrow their clothing, the cycle of getting rid of and purchasing new clothing can be both financially and environmentally damaging. Current second-hand children's clothing platforms lack a user-friendly department, and they aren’t tailored to parents’ needs but are targeted towards younger age groups.

Item Listings

Detailed Descriptions: Condition listed as new, like new, gently used. Using this standardized rating system will ensure transparency and build trust. Along with this, material, brand, and size are selected.

Descriptions

Detailed Descriptions: Condition listed as new, like new, gently used. Using this standardized rating system will ensure transparency and build trust. Along with this, material, brand, and size are selected.

Search & Filter Options

Search by size, category (e.g., shirts, pants, dresses), condition, brand, and price, and answer a few questions when creating your profile for a personalized recommendation search.

How much actually goes to waste?

More than 183 million items of kids' clothing are thrown into landfill each year.

183,000,000

Families might spend up to $1,280 annually on clothing

$1,280

94% of mothers spend more on their child’s wardrobe than their own

94%

User Research


To prepare for the design process, I conducted research through a mix of interviews and usability testing with specifically parents or caregivers. Here’s a summary of the findings:


  • The target audience for this platform are parents, primarily mothers (years 25-40), who are both eco and budget-conscious. specifically, families who are looking to reduce their environmental waste through buying and selling second-hand children’s wear.

    • Challenging to find used kids clothes that are in good condition

    • Hesitant to buy used clothes in fear of stains, tears, or defects. 

    • Scrolling through endless o​​ptions requires time most parents don’t have.

    • Uncertainty regarding size and return policies.

  • A trusted and reliable platform to purchase and sell children's clothes.

    - A tailored and personalized listing for quick browsing

    - Item descriptions listed in detail with several clear photos and condition ratings.

    - Optimal communication between buyers and sellers

Competitive Analysis

I analyzed multiple existing platforms for second-hand clothing, including Depop, Poshmark, and eBay, focusing on their strengths and weaknesses.

Mobile and Desktop Wireframes

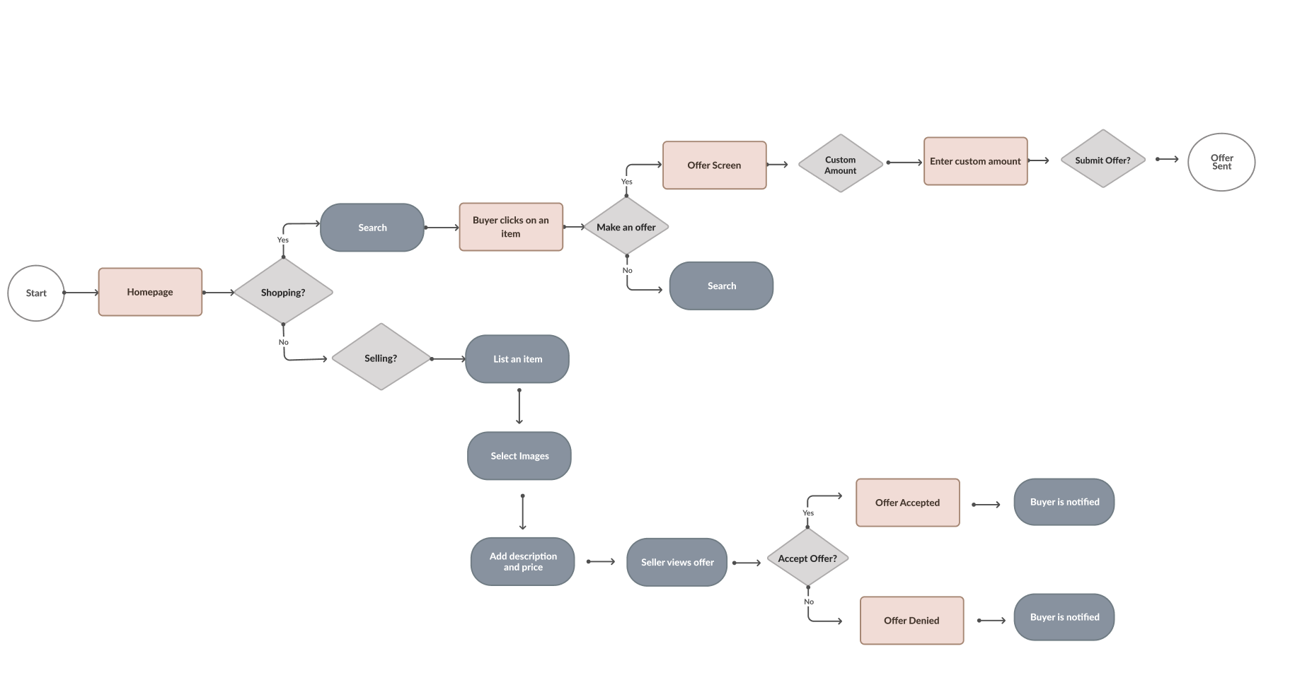
User Flow

User Testing & Feedback

After creating the prototype, I conducted usability testing with 10 participants (parents). Feedback included:

Positive Feedback

  • "I love the condition rating system – it really helps me understand what I’m buying."

  • "The search filters for size and condition are perfect for quick browsing."

  • "I feel more confident buying second-hand knowing I can see detailed images and reviews."

Final Design

Areas for Improvement

  • Some users found the process of listing items a bit lengthy. A streamlined listing process with options for auto-fill based on barcode or previous listings could help.

  • Parents wanted more localized search options to facilitate easier exchanges.

In response to the feedback, I made the following adjustments:

  • Simplified the seller’s listing process by offering suggested categories based on previous items or barcode scanning.

  • Improved search functionality with “Nearby” filters to find local transactions quickly.

  • Integrated a chat feature for buyers and sellers to communicate more easily before making a purchase.

  • The final design was visually clean, with a color palette reflecting eco-friendliness (greens, earthy tones) and a playful, child-friendly design that appealed to parents.

Conclusion

With TinyThreads, a new platform is on the market specifically targeted for caregivers with the purpose of eliminating the detrimental effects of fast fashion, as well as a financial break on clothing expenses.

The app successfully combined the needs of eco-conscious and budget-conscious parents. Key outcomes included:

  • User Engagement: The app saw high engagement, with users frequently browsing and interacting with listings.

  • Trust & Safety: The introduction of the condition ratings and secure payment system improved user trust.

  • Sustainability: Parents expressed a strong desire to continue using the app due to its environmental benefits.

Moving forward, future iterations of the app could introduce more features like “swapping” clothes directly between parents, additional localized services, and partnerships with sustainable kids' brands to further enhance the app’s impact.

Key Learnings

  1. Trust is Crucial: Building a transparent and reliable system for item quality is essential in the second-hand market.

  2. Simplicity Over Complexity: A seamless, easy-to-navigate user interface encourages more frequent transactions.

  3. Sustainability is a Selling Point: Eco-conscious features such as the carbon footprint calculator resonate strongly with users.

Next Project

View Work